Recevoir un e‑mail lorsque ce produit sera disponible
Produit en précommande
- Description
- Instructions
- Modes de paiement
- Garantie
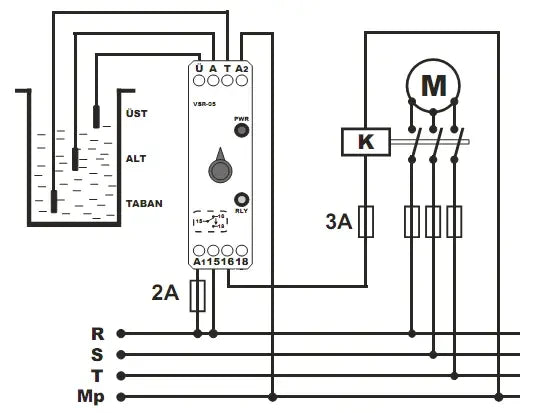
Relais de contrôle du niveau d'eau VSR-05 - TENSE
Description du produit
Le relais VSR-05 est conçu pour le contrôle automatique du pompage ou du surpompage de l'eau dans les réservoirs, les puits, les forages ou les vases d'expansion.
Il prend en charge l'utilisation de deux ou trois capteurs de niveau et permet d'ajuster la sensibilité du capteur pour un contrôle précis des pompes.
Fonctions principales
-
Contrôle du niveau d'eau dans les réservoirs, les puits, les forages et les vases d'expansion
-
Prise en charge de deux ou trois capteurs de niveau
-
Réglage de la sensibilité du capteur pour un contrôle précis
-
Protection de la pompe par un disjoncteur 2A recommandé (2 pièces)
-
Raccordement par collier pour une installation facile
Contrôle du niveau d'eau dans les réservoirs, les puits, les forages et les vases d'expansion
Prise en charge de deux ou trois capteurs de niveau
Réglage de la sensibilité du capteur pour un contrôle précis
Protection de la pompe par un disjoncteur 2A recommandé (2 pièces)
Raccordement par collier pour une installation facile
Paramètres techniques
-
Tension nominale : 220 VAC
-
Plage de tension de fonctionnement : 170-260 V CA
-
Fréquence de fonctionnement : 50/60 Hz
-
Puissance de fonctionnement : < 3 VA
-
Température de fonctionnement : -10 °C ... +50 °C
-
Dimensions : 22,5 × 75 × 85 mm
-
Poids : 250 g
Tension nominale : 220 VAC
Plage de tension de fonctionnement : 170-260 V CA
Fréquence de fonctionnement : 50/60 Hz
Puissance de fonctionnement : < 3 VA
Température de fonctionnement : -10 °C ... +50 °C
Dimensions : 22,5 × 75 × 85 mm
Poids : 250 g
Accessoires recommandés
-
Capteurs de niveau (2 ou 3 pièces selon le câblage)
-
Disjoncteur 2A pour protéger les canaux d'entrée et de sortie (2 pièces)
Capteurs de niveau (2 ou 3 pièces selon le câblage)
Disjoncteur 2A pour protéger les canaux d'entrée et de sortie (2 pièces)
Application
-
Mise en marche et arrêt automatique des pompes
-
Contrôle du pompage de l'eau entre les réservoirs
-
Maintien d'un niveau d'eau optimal dans les vases d'expansion
-
Idéal pour les applications domestiques et industrielles
Mise en marche et arrêt automatique des pompes
Contrôle du pompage de l'eau entre les réservoirs
Maintien d'un niveau d'eau optimal dans les vases d'expansion
Idéal pour les applications domestiques et industrielles
Paiement en ligne par carte - après avoir terminé votre commande, vous serez redirigé vers la passerelle de paiement, la confirmation de paiement vous sera envoyée par e-mail
Contre-remboursement - le paiement selon le bon de paiement sera effectué au livreur de la société de transport
Par virement - vous recevrez au plus tard le jour ouvrable suivant une facture pro forma par e-mail, sur laquelle vous trouverez le numéro de compte à indiquer lors du paiement.
Sur facture - cette option de paiement est réservée aux partenaires ayant signé un contrat-cadre avec notre société.
Si vous souhaitez utiliser les 2 dernières options, appelez notre responsable et il vous donnera des instructions sur la façon d'obtenir une facture avec ou sans TVA.
Les appareils électriques que nous fournissons répondent à des normes de qualité élevées, ont une garantie de 24 mois et satisfont à toutes les exigences de l'UE.
Nous offrons également la livraison gratuite pour les commandes supérieures à 100 €, ainsi qu’un système flexible de réductions et de promotions. Les connaissances techniques et l’expérience de nos employés nous permettent de fournir des conseils de haute qualité et, si nécessaire, de proposer des alternatives aux produits électriques.
Le matériel électrique que nous fournissons répond à des normes de qualité élevées, bénéficie d’une garantie de 24 mois et satisfait à toutes les exigences de l’UE.
En cas de réclamation, le retour de la marchandise n’entraîne aucun frais.


